Vuelos
Inicio > Sectores de consumo > Vuelos
En esta página puedes encontrar información sobre tus derechos en vuelos, así como las diferentes formas que existen de iniciar tu reclamación.
Preguntas frecuentes
¿Pueden viajar los menores?
Los niños mayores de 2 años y menores de 5, no podrán volar si no van acompañados de un adulto de 18 años. Si el niño ha cumplido cinco años podrá viajar solo, siempre y cuando la persona responsable del menor firme un Descargo de Responsabilidad y garantice que en el aeropuerto de llegada se hará cargo de él un adulto previa identificación.
Los menores de 2 años no ocupan asiento ni se les asocia equipaje.
¿Qué derechos tienen las personas con discapacidad?
Las compañías aéreas no podrán negarse, alegando discapacidad o movilidad reducida del pasajero, a aceptar una reserva o embarcar a una persona, con las siguientes excepciones:
- Con el fin de cumplir los requisitos de seguridad establecidos. Por este motivo, en el momento de efectuar la reserva se podrá exigir que vaya acompañada de otra persona capaz de facilitarle la asistencia necesaria.
- La normativa aeronáutica, por razones de seguridad en caso de evacuaciones y emergencias, limita el número de personas de movilidad reducida que pueden viajar en una aeronave o exige que, en ciertas condiciones, vayan acompañadas.
Si no se acepta la reserva, se deberán comunicar los motivos inmediatamente, y si lo solicita el pasajero, por escrito en un plazo de cinco días hábiles desde su solicitud. No obstante, la compañía aérea deberá hacer esfuerzos razonables por proponer una alternativa aceptable y, en su caso al reembolso del precio del billete.
Derecho a asistencia
Un pasajero con discapacidad o movilidad reducida tiene derecho a recibir asistencia adaptada, pero debe notificarlo con al menos 48 horas de antelación de la salida de su vuelo.
El servicio o asistencia a recibir por parte del pasajero con movilidad reducida consiste en:
- En el aeropuerto de salida.
- En el aeropuerto de llegada.
- En los tránsitos/conexiones.
El derecho a recibir asistencia comprende asistencia por parte del aeropuerto y por parte de la compañía:
Asistencia prestada por el aeropuerto:
Las entidades gestoras de los aeropuertos son responsables de garantizar la prestación de asistencia al pasajero con discapacidad o movilidad reducida sin ningún cargo adicional.
Además, si su acompañante lo solicita, debe poder prestar la asistencia necesaria en el aeropuerto y durante el embarque y el desembarque.
Asistencia en tierra, cuando proceda, a los perros guía reconocidos.
Asistencia prestada por las compañías aéreas:
Las compañías aéreas deberán prestar, sin cargo adicional, la siguiente asistencia:
- Transporte de perros guía -reconocidos como tal- en cabina a siempre que se haya notificado previamente a la compañía aérea.
- Transporte del equipo médico, hasta dos aparatos de equipos de movilidad, incluidas las sillas de ruedas eléctricas (previa notificación con una antelación de 48 horas y siempre que las limitaciones de espacio del avión y a la legislación pertinente en materia de mercancías peligrosas lo permitan).
- Comunicación de la información esencial relativa a los vuelos en formato accesible.
- Realización de todos los esfuerzos razonables para disponer los asientos conforme a las necesidades de cada persona con discapacidad o movilidad reducida que así lo soliciten, siempre que los requisitos de seguridad y la disponibilidad lo permitan.
Ayuda para desplazarse a los servicios si es preciso.
¿La compañía aérea puede acomodarnos en una plaza de otra clase?
Si el transportista acomoda a un pasajero en una plaza de clase superior a aquella por la que se pagó el billete, no se le podrá exigir ningún pago supletorio.
Si se le acomoda en una plaza de clase inferior, se reembolsará al pasajero el siguiente porcentaje del precio del billete:
| Distancia del vuelo en Km | Intracomunitarios | Extracomunitarios |
| 0-1500 km | 30% | 30% |
| 1500-3500 km | 50%* | 50% |
| + 3500 km | 50%* | 75% |
|
|
* Excepto vuelos entre el territorio europeo y los territorios franceses de ultramar que se les reembolsará el 75% del importe del billete. |
¿Puede modificarse el precio del viaje?
Sí, pero sólo está prevista para viajes combinados y bajo las siguientes condiciones:
- Se haya establecido de manera explícita en el contrato.
- La revisión tenga lugar solo para variaciones del precio de los transportes, incluido el coste del carburante, las tasas e impuestos relativos a determinados servicios y los tipos de cambio aplicados al viaje organizado.
No obstante, será nula la revisión de precios al alza efectuada en los veinte días inmediatamente anteriores a la fecha de salida del viaje.
Si el organizador del viaje se ve obligado a modificar de manera significativa algún elemento esencial del contrato deberá ponerlo inmediatamente en conocimiento del consumidor, el cual podrá optar, en el plazo de tres días desde la notificación de la modificación del contrato, por:
- resolver el contrato sin penalización alguna, o
- aceptar una modificación del contrato en el que se precisen las variaciones introducidas y su repercusión en el precio.
En el supuesto de que el consumidor no notifique su decisión en los términos indicados, se entenderá que opta por la resolución del contrato sin penalización alguna.
¿Qué son circunstancias extraordinarias?
Son aquellas que no hubieran podido evitarse incluso si se hubieran tomado todas las medidas razonables. Por ejemplo, casos de inestabilidad política, condiciones meteorológicas incompatibles con la realización del vuelo, riesgos para la seguridad, deficiencias inesperadas en la seguridad del vuelo y huelgas que afecten a las operaciones de un transportista aéreo encargado de efectuar un vuelo.
No son circunstancias extraordinarias los problemas técnicos surgido en una aeronave que provoque el retraso de un vuelo, a menos que este problema se derive de acontecimientos que, sean ajenos transportista se escapen a su control.
El Reglamento CE 261/2004 establece que no habrá derecho a indemnización si la causa de la cancelación o retraso del vuelo se debe a circunstancias extraordinarias.
Mi maleta llega con retraso y he tenido que comprar ropa, medicamentos, productos de primera necesidad (champú, cepillo de dientes…).¿Puedo reclamar estos gastos?
Sí.
Lo primero que ha de hacerse es dejar constancia de la incidencia a través del PIR (Parte de Irregularidad de Equipaje) antes de abandonar el aeropuerto. De lo contrario se presumiría que el equipaje fue entregado correctamente y sería muy complicado acreditar que efectivamente la maleta no fue entregada en el aeropuerto.
Si como consecuencia del retraso se deben adquirir productos de primera necesidad, deberán guardarse las facturas para poder reclamar posteriormente.
El consumidor tiene un plazo de 21 días desde la entrega del equipaje para reclamar. Esta reclamación deberá hacerse por escrito. La aerolínea debe informar sobre estos plazos al usuario.
No obstante, transcurridos 21 días desde que debió entregarse la maleta, o si la aerolínea reconoce su pérdida, la persona afectada podrá reclamar por la pérdida del equipaje, es decir, por los enseres y la propia maleta, más los daños y perjuicios sufridos como consecuencia de esta pérdida.
En este caso, lo complicado será acreditar el contenido de la maleta y, por tanto, obtener una compensación justa por la misma, salvo que se hubiese realizado previamente una declaración especial del valor del equipaje y pagado una suma suplementaria. En este caso, el transportista estará obligado a pagar una suma que no excederá del importe de la suma declarada, a menos que pruebe que este importe es superior al valor real de la entrega.
He contratado mi vuelo a través de una web que no es de la propia aerolínea. ¿A quien debo reclamar?
Aunque hayamos contratado el vuelo a través de una página web que no es la de la propia aerolínea, hay que tener claro que esta web solo actua como intermediaria, por lo que, en caso de incidencia respecto del vuelo, la entidad responsable es la aerolínea y, por tanto, a la que habría que reclamar.
Al sitio web que hace de intermediario podremos reclamarle en relación a los servicios que presta (efectiva ejecución de la compra, datos personales, información sobre precios, etc.).
No obstante, muchos de estos portales ofrecen la opción de gestionar nuestra reclamación, o dan algunas facilidades y opciones en caso de controversia o problemas con nuestra reserva o vuelo.
Sin perjuicio de lo anterior, podremos reclamar ante este tipo de plataformas si se contrata un viaje combinado. En este caso, visite la sección Viajes combinados
¿Cómo debo reclamar si la compañía es extranjera y no tiene oficina en España?
Si la compañía tiene mostrador o venta de billetes en el aeropuerto, podremos interponer allí mismo la reclamación.
Si no tiene ninguna sucursal o establecimiento abierto en España, podremos dirigir la reclamación directamente al domicilio social de la aerolínea que normalmente podremos encontrar en su página web, o podemos tramitarlo a través del Centro Europeo del Consumidor .
Qué debo hacer si la aerolínea con la que adquirí un billete entra en concurso de acreedores ?
comunicar a la administración concursal en el plazo más breve posible los créditos que se tienen frente a la aerolínea..
El plazo máximo para realizar esta comunicación es de un mes desde que el Auto de declaración de Concurso de Acreedores se publique en el BOE. En dicho Auto también podrá encontrar la dirección de la Administración concursal donde debe comunicar su crédito.
¿Hay derecho a indemnización ante situaciones de Huelga?
En esta situación habría que estar a cada situación en concreto.
Cuando se produce una huelga convocada por los trabajadores que genera retrasos o cancelación, al ser ésta conocida con antelación, la compañía podría haber tomado medidas suficientes para que los pasajeros no sufrieran las consecuencias; en este caso sí daría derecho a indemnización.
En relación a las “huelgas salvajes” o sorpresivas, igualmente habría que tener en cuenta los hechos concretos de cada caso y observar si hubo responsabilidad de la aerolínea y si esta puso hacer algo para evitar las cancelaciones y retrasos. La reciente sentencia del Tribunal de Justicia de la Unión Europea resolvió, en este caso, que la huelga sorpresiva no podía calificarse de extraordinaria:
“…la ausencia espontánea de una parte importante del personal de navegación («huelga salvaje») como la acaecida en los asuntos principales, que tuvo su origen en el anuncio sorpresivo por un transportista aéreo encargado de efectuar un vuelo de una reestructuración de la empresa, a raíz de una iniciativa promovida no por los representantes de los trabajadores de la empresa sino espontáneamente por los mismos trabajadores, que pasaron a situación de baja por enfermedad, no está comprendida en el concepto de «circunstancias extraordinarias» en el sentido de dicha disposición.”
¿Dónde puedo interponer una demanda frente a una compañía aérea?
Según el Tribunal de Justicia de la Unión Europea, el tribunal competente para conocer de la demanda será aquel en cuya demarcación se halle el lugar de salida o de llegada del avión.
Por su parte, la legislación española establece que, si la celebración de un contrato va precedida de una oferta pública (por ejemplo, publicidad en medios de comunicación: prensa, radio , tv, internet…), será también competente el juzgado donde resida el adquirente o consumidor.
Si el billete es adquirido por vía electrónica, se presumirán celebrados en el lugar donde el consumidor –si el pasajero es un consumidor- tenga su residencia habitual, por lo que podrá, igualmente, demandar en los juzgados de su domicilio.
¿Se puede cobrar por el equipaje de mano? ¿y si este supera las medidas permitidas?
Según la Sentencia del TJUE (de 18 de septiembre de 2014, Vueling Airlines, C-487/12. ECLI:EU:C:2014:2232) las compañías aéreas no puede facturar el equipaje de mano, entendiendo por este “un elemento indispensable del transporte de los pasajeros y que su transporte, por consiguiente, no puede ser objeto de un suplemento de precio, siempre y cuando dicho equipaje responda a las exigencias razonables relativas a su peso y dimensiones y cumpla con los requisitos de seguridad aplicables”, es decir, un pequeño bolso o mochila donde guardar los enseres personales.
Y por tanto, según la referida sentencia “el precio que debe pagarse por el transporte del equipaje facturado de los pasajeros aéreos puede constituir un suplemento opcional de precio, […], dado que tal servicio no puede considerarse obligatorio o indispensable para el transporte de dichos pasajeros.”/p>
Sin perjuicio de lo anterior, y de la libertad de cada aerolínea de fijar precios, la información que deben ofrecen sobre los precios de los billetes, las condiciones del vuelo, su política de equipajes y su coste, debe ser clara, de manera que no pueda inducir a error a las personas consumidoras.
Voy a contratar un viaje en una agencia y veo que participan muchos agentes: la propia agencia, el organizador, la compañía aérea, el hotel... He preguntado al vendedor y me dice que si algo sale mal debo reclamar a quien haya sido responsable. ¿Esto es así?
No. Es práctica habitual que las reclamaciones en el marco de viajes combinados se diluyan por los muchos responsables que pueden aparecer, pero en caso de incumplimientos sufridos durante un viaje combinado, el Tribunal Supremo tiene establecido que el consumidor tiene la posibilidad de reclamar tanto a la agencia de viajes que vendió el viaje como al mayorista (que lo organizó); y que después sean estos intermediarios quienes reclamen a su vez al verdadero responsable.
En cualquier caso, téngase en cuenta que la agencia de viajes tiene que dar al viajero un número de contacto para recibir asistencia en caso de que se encuentre en dificultades.
He cometido un error al introducir los datos durante la reserva y la aerolínea me quiere cobrar por la rectificación.
Según la Agencia Española de Protección de Datos (AEPD), cuando un pasajero solicita la corrección de sus datos personales por haber cometido algún error involuntario durante la reserva, siempre que no suponga un cambio de pasajero, entra dentro del ejercicio del “Derecho de rectificación” recogido en el Reglamento General de Protección de Datos (art. 16) y, por tanto, debe ser gratuito (art. 12).
Solo podría cobrarse en caso de solicitudes manifiestamente infundadas o excesivas, especialmente debido a su carácter repetitivo; pero, en todo caso, podría cobrarse únicamente un canon en función de los costes administrativos.
¿Qué pasa si cuando voy a reclamar la empresa ya ha cerrado, se ha extinguido?
Según la jurisprudencia del Tribunal Supremo, aun cuando una empresa conste como liquidada y cancelada en el Registro Mercantil, el consumidor podrá reclamar su crédito o derecho a través de la persona liquidadora.
Según el Tribunal Supremo (Sentencia núm. 324/2017, de 24 de mayo de 2017) «aunque la inscripción de la escritura de extinción y la cancelación de todos los asientos registrales de la sociedad extinguida conlleva, en principio, la pérdida de su personalidad jurídica, en cuanto que no puede operar en el mercado como tal, conserva esta personalidad respecto de reclamaciones pendientes basadas en pasivos sobrevenidos, que deberían haber formado parte de las operaciones de liquidación. A estos efectos, relacionados con la liquidación de la sociedad, esta sigue teniendo personalidad, y por ello capacidad para ser parte demandada.»
Información general
La enorme competencia existente en el transporte aéreo como consecuencia de la incorporación de cada vez más compañías aéreas, especialmente las llamadas de «bajo coste», ha provocado un abaratamiento de los precios y un continuo aumento de la oferta de vuelos y servicios que ha acabado convirtiendo a éste medio de transporte en uno más de los habituales.
No obstante, esta enorme competencia no siempre ha traído consigo una mejora en los servicios ofrecidos, motivo por el cual este sector es unos de los que mayor número de reclamaciones recibe.
La práctica habitual nos muestra que el número de reclamaciones presentadas es elevado y ello es debido a que las compañías aéreas no proporcionan un adecuado servicio de atención al cliente.
Por su parte, la autoridad competente para resolver las reclamaciones de los pasajeros, la Agencia Estatal de Seguridad Aérea – AESA, tiene una capacidad limitada de actuación y no puede exigir a las compañías el cumplimiento de sus resoluciones; por eso, en muchos casos, no es hasta la presentación de la demanda cuando la compañía acepta indemnizar al viajero por los daños causados.
Esta sección pretende informar de los derechos de los consumidores, para que ante eventuales problemas sepan cómo actuar y los derechos que tienen.
Mis derechos
Información/publicidad
Las compañías aéreas deberán informar en todo momento a los pasajeros acerca de sus derechos y disponer de un impreso donde consten los mismos -que entregarán en caso de incidencia- y facilitar los datos de la Agencia Estatal de Seguridad Aérea (AESA), autoridad competente para conocer de los conflictos entre consumidores y aerolíneas en materia de retrasos, cancelaciones y overbooking.
La información sobre el precio del billete debe ser el importe final que deba pagarse, que incluirá: la tarifa o flete aplicable, impuestos y cánones, recargos y derechos que sean obligatorios y previsibles en el momento de su publicación. Si el precio no puede calcularse razonablemente de antemano, debe indicarse la forma en que se determinará el mismo
El contenido de la oferta o publicidad es vinculante y podrá exigirse por los consumidores.
La compañía también deberá informar sobre el procedimiento para atender las reclamaciones e indicar la dirección a la que deben remitirse las mismas; así como, si existe la posibilidad de acudir a algún mecanismo extrajudicial de resolución de conflictos y cómo acceder a él.
Será obligatorio que la compañía informe sobre su identidad: razón social, el nombre comercial, dirección completa y su número de teléfono y, en su caso, del empresario por cuya cuenta actúe.
Cancelación
Cuando un vuelo haya sido cancelado se ofrecerá al consumidor:
(1) el reembolso del coste del billete, así como un vuelo al primer punto de partida, o
(2) el traslado hasta el punto de destino a través otro medio de transporte en condiciones comparables.
Además, el pasajero tendrá derecho a ser compensado por dicha cancelación. El importe de ésta variará en función de la distancia del vuelo.
250 € si el vuelo es inferior a 1.500 kms.
de 400 € si es de entre 1.500 y 3.500 kms
y de 600 euros si el vuelo es superior a 3.500 kms.
Excepciones al derecho de compensación
-No habrá derecho a compensación en los supuestos de fuerza mayor, siempre que sea acreditado por la compañía, o
– En los que haya habido un preaviso de:
– dos semanas de antelación
– entre dos semanas y siete días y se les ofrezca un transporte alternativo que les permita salir con no más de dos horas de antelación y llegar a su destino con menos de cuatro horas de retraso
– menos de siete días de antelación y se les ofrezca tomar otro vuelo que les permita salir con no más de una hora de antelación con respecto a la hora de salida prevista y llegar a su destino con menos de dos horas de retraso
-Estas compensaciones podrán verse reducidas un 50% si se ofrece un transporte alternativo que no supere el retraso de dos, tres o cuatro horas, respectivamente a cada distancia.
Los pasajeros también tendrán derecho de atención para obtener comida y refrescos suficientes para el tiempo de espera, alojamiento y transporte hasta el hotel en caso de ser necesario, así como dos llamadas telefónicas, faxes o correos electrónicos, prestándose especial atención a menores no acompañados y personas con movilidad reducida.
Denegación de embarque
Es el llamado overbooking, y se da cuando han vendido más billetes que plazas tiene el avión. En caso de que se presenten a embarque más pasajeros con billete válido que plazas disponibles, se procederá del siguiente modo:
- La compañía puede buscar viajeros voluntarios que renuncien al vuelo, recibiendo la debida atención (manutención, etc.), y la contraprestación que en su caso se acuerde.
- Si no hubiera pasajeros voluntarios o éstos fueran insuficientes, el resto de pasajeros que no pueda acceder al avión tendrán los mismos derechos que los pasajeros afectados por una cancelación.
Retraso
Si se produce un retraso en la salida la compañía debe prestar una serie de atenciones al viajero en función de la distancia del vuelo (de hasta 1.500 kms. si el retraso supera las dos horas; de más de 1.500 kms., o vuelos extracomunitarios de entre 1.500 y .3.500 kms., si el retraso supera las tres horas; o en los demás casos, si el retraso supera las 4 horas):
Comida y refrescos suficientes en función del tiempo que sea necesario esperar
Dos llamadas de teléfono
Fax o correos electrónicos
Alojamiento cuando sea necesario con su transporte desde y hasta el aeropuerto) en función de la distancia del vuelo.
Los viajeros tendrán derecho a las mismas indemnizaciones económicas previstas para la cancelación si el retraso es superior a tres horas,
En caso de que el retraso supere cinco horas, podrá desistir del vuelo y recuperar el coste del billete. El viajero podrá reclamar por los daños y perjuicios que tal retraso le haya ocasionado (pérdida de días de vacaciones, excursiones, conexiones con otros transportes, etc.) salvo causa de fuerza mayor, que deberá acreditar la compañía.
Retraso, daño o pérdida de equipaje
Para el caso en que una compañía pierda una maleta, ésta llegue a su destino con retraso o se causen daños en la misma, el pasajero tendrá derecho a una compensación por los daños ocasionados de hasta 1.519 Derechos Especiales de Giro, unos 2.000 euros.
Reembolso
El pasajero tendrá derecho a obtener el reembolso del importe de billete en un plazo que no podrá exceder de 7 días desde que se produce la cancelación, denegación de embarque o retraso y el pasajero opta por dicha opción.
Compensación supletoria
Las compensaciones establecidas en el Reglamento CE 261/2004, por cancelación, overbooking o retraso, se aplicarán sin perjuicio del derecho a obtener una compensación suplementaria por los daños ocasionados, si estos superasen la anterior.
No obstante, el Tribunal de Justicia de la Unión Europea en la sentencia del 6 de mayo de 2010 que la indemnización que establece el convenio de Montreal de 1.131 DEG en virtud de la perdida, daño o retraso de equipaje, es el límite absoluto de la indemnización que puede reclamarse, incluido en su caso los derechos morales.
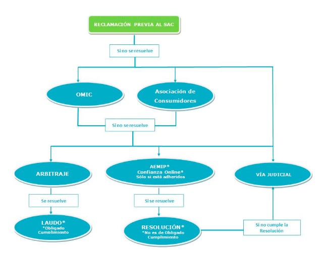
Cómo Reclamar
En caso de que se haya producido alguna incidencia con relación al vuelo contratado, el primer paso es interponer una reclamación ante la propia compañía.
La aerolínea deberá informar al pasajero sobre los mecanismos de reclamación y sus derechos, de la posibilidad de dirigirse ante la Agencia Estatal de Seguridad Aérea (AESA) y, en su caso, ante el sistema alternativo de resolución de conflictos al que estuviese adherida, además de la posibilidad de reclamar a través de la plataforma de la Comisión Europea de resolución alternativa de litigios.
Reclamación previa
1. Dirigirse a la propia entidad, a través de cualquier medio válido en derecho: correo postal (con acuse de recibo), correo electrónico, fax, teléfono o, incluso, a través de las redes sociales si la entidad las utiliza como sistema de atención al cliente. En caso de que la entidad disponga una línea telefónica de atención al cliente, el coste no podrá ser superior al de una llamada a una línea fija geográfica o móvil estándar.
Lo importante poder es acreditar que la entidad ha recibido la reclamación. Si se realiza vía telefónica, esta deberá facilitar una clave identificativa y un justificante del contenido de la reclamación. Si se reclama a través de correo electrónico, un correo de respuesta (incluso automático) será suficiente. En caso de reclamación por correo postal, es recomendable un burofax o un correo certificado con acuse de recibo.
En caso de incidencia con el equipaje, la reclamación deber realizarse necesariamente por escrito.
2. A través de laOficina de Información al Consumidor (OMIC)que actuará de intermediario y remitirá la reclamación a la entidad aerolínea, pero no emitirá ninguna resolución al respecto.
3. A través de suasociación de consumidores.
4. A través de laplataforma europea de resolución de litigios en línea (RLL) de la Comisión Europeae intentar llegar a una solución. A través de esta plataforma el consumidor podrá proponer que la disputa se resuelva a través de un organismo homologado para la resolución de conflictos. Esta plataforma sola está prevista si la contratación se hubiese realizado a través de internet.
Cuando la reclamación esté relacionada con el equipaje, hay que tener en cuenta que los plazos son más estrictos.
En caso de daño, el pasajero deberá reclamar lo antes posible y siempre dentro de los siete días siguientes a la entrega del equipaje.
En caso de retraso, hay un plazo máximo de veintiún días para reclamar desde la entrega del equipaje.
Y, en caso de pérdida, el pasajero podrá reclamar desde el momento en que la aerolínea admita la pérdida o hayan transcurrido veintiún días sin haber recibido el equipaje. En este último caso la normativa no establece un plazo para reclamar.
Sin perjuicio de lo anterior, es importante dejar constancia de la incidencia antes de salir del aeropuerto a través del PIR (Parte de Irregularidad de Equipaje). La reclamación siempre deberá realizarse por escrito (STJUE de 12 de abril de 2018) y en los plazos establecidos. Una vez transcurridos el pasajero no podrá reclamar, salvo fraude por parte de la compañía, que deberá informar sobre los mismo.
En caso de que nuestra reclamación tenga que ver con servicios aeroportuarios independientes del propio vuelo, deberá dirigirse al gestor del aeropuerto. En España, el principal gestor es AENA.
Segunda fase
Si en el plazo de un mes la aerolínea no atiende de forma satisfactoria las peticiones realizadas, el consumidor contará con las siguientes vías para reclamar:
A.- Agencia Estatal de Seguridad Aérea (AESA), solo en caso de retraso, cancelación, denegación de embarque, cambio de clase y la asistencia a personas con movilidad reducida.
También podrá reclamarse ante la AESA en caso de reclamación ante el gestor aeroportuario, tanto si este se ha adherido previamente o acepta participar voluntariamente en él tras la presentación de la reclamación ante la Agencia.
Esta reclamación deberá realizarse en el plazo máximo de un año desde la presentación de la reclamación previa ante la aerolínea.
El procedimiento tendrá una duración de 90 días pudiéndose incrementar, en caso de necesidad, por un plazo adicional de 90 días. Si en este plazo la AESA no ha emitido una resolución, se tendrá por desestimada la reclamación.
La resolución será vinculante para la aerolínea y deberá hacerse efectiva en el plazo máximo de un mes, con independencia de que esta hubiese sido impugnada por la reclamada.
Si en el plazo de un mes no se ha cumplido la resolución el pasajero podrá acudir a los juzgados para exigir el cumplimiento de la resolución (demanda ejecutiva). Además, este incumplimiento supone una infracción de acuerdo con la Ley de Seguridad Aérea.
B.- Sistema alternativo de resolución de conflictos. Si la aerolínea está adherida al Arbitraje de consumo, o a cualquier otro sistema para la resolución de conflictos, deberá informar al consumidor sobre su derecho a reclamar ante el mismo.
Reclamación judicial
En consumidor no tendrá más remedio que acudir a los tribunales de justicia, tras la reclamación inicial, cuando:
– la AESA no sea competente para atender la reclamación (equipaje, cláusulas o prácticas abusivas, información engañosa o deficiente, protección de datos, etc.) y la aerolínea no esté adherida a ningún sistema alternativo de resolución de conflictos,
-no se esté conforme con la resolución de la AESA o no se haya emitido resolución. En este caso no sería para impugnar la misma sino para reclamar nuestros derechos ante los tribunales, o
– se quiera solicitar la ejecución de la resolución de la AESA.
En los casos en los que la reclamación no supere los 2.000 euros, podrá interponerse una demanda de juicio verbal sin necesidad de estar asistido por abogado ni procurador, ni abonar tasas judiciales.
Cuando la demanda tenga carácter transfronterizo, es decir, una de las partes (consumidor/demandante o empresa/demandada) esté domiciliada o tenga su residencia habitual en un Estado miembro distinto de aquel al que pertenezca el juzgado donde se deba interponer la demanda, el consumidor podrá hacerlo sin necesidad de estar asistido por abogado ni procurador si la cantidad no supera los 5.000 euros. Además, dicho procedimiento contempla unos plazos breves para la emisión de la sentencia.
Desde los siguientes enlaces puedes descargar los formularios necesarios para realizar algunas de tus reclamaciones:
MODELO I.- Reclamación extrajudicial
MODELO II. – Solicitud de arbitraje de consumo
MODELO III.- Modelo de reclamación ante la Agencia Estatal de Seguridad Aérea
MODELO IV. – Juicio verbal civil. Impreso normalizado
MODELO IV. – Juicio verbal civil. Impreso normalizado (demanda transfronteriza)
Servicio de Atención al Cliente
Servicio de Atención al Cliente
Los motivos de queja son de lo más diversos, aunque hay que distinguir según se trate de viajes combinados o servicios sueltos, pues su régimen legal es muy distinto.
Las reclamaciones por vuelos suelen centralizar los motivos de queja en retrasos e incidencias con el vuelo, así como en las producidas en el proceso de contratación (variaciones o errores en el vuelo contratado, suplementos de precio, etc.), las agencias de viajes sufren reclamaciones más relacionadas con servicios defectuosamente prestados o incidencias derivadas de la calidad del alojamiento u otros servicios turísticos.
Información previa.
En caso de viajes combinados (habitualmente los que incluyen transporte y pernoctación), la ley exige que se dé una información previa detallada del viaje antes de su contratación; y en caso de que se contrate, debe hacerse por escrito quedando recogidos los aspectos esenciales del viaje contratado. Entre la información a facilitar al viajero se encuentran los datos de un representante de la agencia en cada destino o de los organismos locales que puedan ayudar al viajero en caso de dificultad y, si no hubiera, un número de teléfono de urgencia para poder contactar con la agencia.
Los servicios sueltos (billetes de avión, tren, reservas de hoteles, etc.) pueden ser contratados directamente por el consumidor. Es importante asegurarse de que todos los datos son correctos (salida y destino, horarios, equipaje, etc.), pues las posibilidades de anulación suelen estar restringidas; esto no obstante no siempre es legal (por ejemplo vuelos nacionales), por lo que es aconsejable contactar siempre con su asociación de consumidores.
En caso de transporte terrestre (tren, autobús, etc.) existe normativa específica. Contacte con su asociación de consumidores para obtener más información de cada sector.
Los incumplimientos pueden ser reclamado indistintamente tanto a la agencia vendedora como a la mayorista, aunque no sean directamente responsables de la incidencia.
Incidencias en la contratación.
Es más fácil reclamar contra una empresa o profesional establecido dentro del territorio nacional. Por ello, en contrataciones a distancia, lo primero es verificar que el empresario o profesional que ofrece sus productos al consumidor tiene su establecimiento en España.
Asimismo, de forma previa a la contratación debe consultarse las condiciones generales de cara a prevenir futuras incidencias, o errores involuntarios durante el proceso de contratación.
En el caso de las agencias de viaje, siempre existe la posibilidad de recuperar el dinero pagado si se desiste el viaje, aunque el consumidor podrá venir obligado al pago, además de los gastos de anulación y gestión de haberlos, de determinadas cantidades en función del tiempo que reste hasta el viaje: el 5 por ciento del importe total del viaje, si la cancelación se produce con más de diez y menos de quince días de antelación a la fecha del comienzo del viaje; el 15 por ciento entre los días tres y diez, y el 25 por ciento dentro de las cuarenta y ocho horas anteriores a la salida. Por lo anterior debe valorarse la suscripción de seguros de cancelación, muy habitualmente ofrecidos por las agencias de viaje.
Consejos
Desconfiar de grandes chollos o servicios a precios incompatiblemente bajos.
Verificar la ubicación de las tiendas o agencias online.
Solicitar siempre una copia del presupuesto o contrato, y revisarla cuidadosamente en casa; mejor que en el propio establecimiento.
Consultar siempre cualquier duda o las cautelas que en cada caso deban adoptarse a su asociación de consumidores.
Glosario
AESA
Agencia Estatal de Seguridad Aérea. Organismo público con competencia en materia de aviación civil, incluyendo la tramitación de reclamaciones y denuncias de los pasajeros en relación con los derechos recogidos en el Reglamento CE 261/2004 (información, cancelación, Overbooking, retraso y asistencia)
DEG (Derechos especiales de Giro)
Es la representación de un activo potencial frente a las monedas de libre uso de los países miembros del Fondo Monetario Internacional (Euro, libra esterlina, yen y dólar estadounidense)
Detallista o minorista
La persona física o jurídica que venda u ofrezca en venta el viaje combinado propuesto por un organizador.
Organizador o mayorista
La persona física o jurídica que organice de forma no ocasional viajes combinados y los venda u ofrezca en venta, directamente o por medio de un detallista.
Overbooking
El overbooking es una situación permitida por las leyes que se da cuando el número de pasajeros es mayor que el número de plazas del avión. Esto puede deberse a diversas causas, como el retraso de un vuelo de conexión, la cancelación de un vuelo anterior, la sobreventa de plazas en previsión de pasajeros que no se presentan o cancelan sus reservas, etc.
PIR (Parte de Irregularidad de Equipaje)
Documento o justificante que se emite cuando se comunique una incidencia en el aeropuerto, la compañía aérea o su agente de handling respecto del equipaje. Se hará entrega de una copia al pasajero.
Viaje combinado
La combinación previa de, por lo menos, dos de los elementos señalados a continuación, vendida u ofrecida en venta con arreglo a un precio global, cuando dicha prestación sobrepase las 24 horas o incluya una noche de estancia.
Los elementos a que se refiere el párrafo anterior son los siguientes:
– Transporte,
– Alojamiento
– Otros servicios turísticos no accesorios del transporte o del alojamiento y que constituyan una parte significativa del viaje combinado.
Normativa
Ver normativa
- Reglamento (CE) nº 261/2004 del Parlamento Europeo y del Consejo, de 11 de febrero de 2004, por el que se establecen normas comunes sobre compensación y asistencia a los pasajeros aéreos en caso de denegación de embarque y de cancelación o gran retraso de los vuelos, y se deroga el Reglamento (CEE) nº 295/91.
- Convenio de Montreal (Instrumento de Ratificación del Convenio para la unificación de ciertas reglas para el transporte aéreo internacional, hecho en Montreal el 28 de mayo de 1999
- Convenio de Varsovia para la unificación de ciertas reglas relativas al transporte aéreo internacional, ultimado el 12 de octubre de 1929.
- Reglamento (CE) nº 2027/1997 del Consejo, de 9 de octubre de 1997, sobre la responsabilidad de las compañías aéreas en caso de accidente. Y Reglamento (CE) nº 889/2002 del Parlamento Europeo y del Consejo, de 13 de mayo de 2002, por el que se modifica el Reglamento (CE) nº 2027/97.
- Reglamento (CE) nº 1107/2006 del Parlamento Europeo y del Consejo, de 5 de julio de 2006, sobre los derechos de las personas con discapacidad o movilidad reducida en el transporte aéreo.
- Reglamento (CE) 820/2008 de la Comisión, de 8 de agosto de 2008, por el que se establecen medidas para la aplicación de las normas básicas comunes de seguridad aérea.
- Reglamento (CE) No 1008/2008 del Parlamento Europeo y del Consejo de 24 de septiembre de 2008 sobre normas comunes para la explotación de servicios aéreos en la Comunidad.
- Programa Nacional de Seguridad para la Aviación Civil
- Real Decreto Legislativo 1/2007, de 16 de noviembre, por el que se aprueba el texto refundido de la Ley General para la Defensa de los Consumidores y Usuarios y otras leyes complementarias.
- Real Decreto 231/2008, de 15 de febrero, por el que se regula el Sistema Arbitral de Consumo.
- Ley 7/1998, de 13 de abril, de Condiciones Generales de la Contratación.
- Ley 3/1991, de 10 de enero, de Competencia Desleal.
- Resolución de 10 de febrero de 2017, de la Secretaría General de Transporte por la que se aprueba la actualización de la parte pública del Programa Nacional de Seguridad para la aviación civil.
- Orden TMA/201/2022, de 14 de marzo, por la que se regula el procedimiento de resolución alternativa de litigios de los usuarios de transporte aéreo sobre los derechos reconocidos en el ámbito de la Unión Europea en materia de compensación y asistencia en caso de denegación de embarque, cancelación o gran retraso, así como en relación con los derechos de las personas con discapacidad o movilidad reducida.
Jurisprudencia
1.- El Tribunal de Justicia de la Unión Europea (TJUE), el pasado 19 de noviembre de 2009, dictó una sentencia ante los casos C-402/07 y C-432/07, mediante la cual se puede invocar el derecho a ser compensado económicamente de acuerdo a lo previsto en el artículo 7 del Reglamento 261/2004, cuando el retraso es superior a tres horas y no medie circunstancia extraordinaria justificada.
2.- El Tribunal de Justicia de la Unión Europea, confirmó mediante sentencia de fecha de 6 de mayo de 2010 que el límite absoluto para la indemnización por causa de daños, retraso o perdida de equipaje establecido en el Convenio de Montreal, comprende el límite máximo, actualmente 1.131 DEG, tanto para daños materiales como morales.
3.- El Juzgado de lo Mercantil Nº1 de Bilbao admite la demanda de reclamación de cantidad como indemnización por los perjuicios ocasionados por la cancelación de un billete de avión contratado, en virtud de la inclusión de una cláusula de cancelación automática del vuelo de vuelta si no se usa la ida. Para el juzgado carece de justificación razonable, considerando la misma nula de pleno derecho.
Antecedentes de hecho
Higinio interpuso demanda de juicio verbal frente a LA SOCIETE AIR FRANCE SUCURSAL EN ESPAÑA, en reclamación de la cantidad de 577,28 euros por los perjuicios ocasionados por la cancelación del billete París-Bilbao, que había concertado con dicha compañía para el día 8 de febrero de 2009, fundando su reclamación en que disponía de un billete electrónico que no pudo utilizar a la ida, Bilbao-París, por un compromiso laboral, siendo cancelada la vuelta por no haberse utilizado la ida, lo que le obligó a adquirir otro billete por un importe de 577,28 euros que ahora reclama.
LA SOCIETE AIR FRANCE SUCURSAL EN ESPAÑA opone que el billete de vuelta París-Bilbao se había cancelado por no haberse utilizado el vuelo de ida, Bilbao- París, lo que aparece expresamente previsto en la web Rumbo, en la que se adquieren los billetes, en el correo electrónico remitido, de modo que es una cláusula conocida y aceptada por el comprador.
Fundamentos de derecho
La esencia del litigio se centra en la validez de la cláusula contenida en las condiciones generales que fueron comunicadas al comprador, que pudo conocerlas pues se indican de modo expreso y además son resaltadas al remitirse el correo electrónico con los datos del itinerario. El comprador del billete, aunque sea una tarifa con restricciones, tiene indudablemente derecho a no viajar.
Sin embargo puede cuestionarse la práctica de que, a cambio de un precio inferior, se obligue a utilizar la ida si se quiere usar el vuelo de regreso. Porque si la tarifa que se ofrece al comprador es más ventajosa, de no usarse el vuelo de ida sería más razonable la pérdida del descuento, en lugar de la imposibilidad de usar el trayecto de vuelta. Esa consecuencia, que se anuda a la falta de utilización del viaje de ida, es desproporcionada y además carece de justificación plausible.
En cambio sí debe valorar esta sentencia si el justo equilibrio de las prestaciones que debiera caracterizar todo contrato oneroso se atiende o no. A ello autorizaba el art. 10 bis de la hoy refundida Ley 26/1984, de 19 de julio, General para la Defensa de Consumidores y Usuarios, vigente al tiempo de producirse la contratación, que consideraba «cláusulas abusivas todas aquellas estipulaciones no negociadas individualmente que en contra de las exigencias de la buena fe causen, en perjuicio del consumidor, un desequilibrio importante de los derechos y obligaciones de las partes que se deriven del contrato. En todo caso se considerarán cláusulas abusivas los supuestos de estipulaciones que se relacionan en la disposición adicional de la presente Ley». También el art. 3.1 de la Directiva 93/13/CEE establece que «Las cláusulas contractuales que no se hayan negociado individualmente se considerarán abusivas si, pese a las exigencias de la buena fe, causan en detrimento del consumidor un desequilibrio importante entre los derechos y obligaciones de las partes que se derivan del contrato».
Sin embargo la inclusión de una cláusula de cancelación automática del vuelo si no se usa la ida carece de justificación razonable. Puede tenerla que la bonificación o descuento se pierda. Pero no que, como es el caso, se niegue absolutamente la prestación contractual pactada, pues ello supone que la parte contractualmente más débil sufre perjuicios intolerables
4.- La Audiencia Provincial de Barcelona confirma la responsabilidad por incumplimiento contractual en el viaje combinado concertado como consecuencia del retraso de un vuelo con motivo de una avería, sin que se pueda alegar fuerza mayor, condenando a indemnizar por el lucro cesante al haber perdido un día en el lugar de destino por ese retraso.
Antecedentes de hecho
Ejercita la actora acción de reclamación de 200Eur. (el 10% del viaje) por cada uno de los actores por la pérdida de un día completo y efectivo de estancia en el destino vacacional (Costa Rica) y 300Eur. por persona por daños morales por la pérdida del enlace, carreras por el aeropuerto, espera por reclamación de devolución de equipajes en el aeropuerto más de seis horas, traslados suplementarios y hacer y deshacer el equipaje para pernoctar.
Por la parte demandada se presenta oposición alegando existencia de fuerza mayor y falta de acreditación de la existencia de los daños reclamados.
Fundamentos de derecho
El artículo 11 LVC establece que los organizadores y detallistas «responderán frente al consumidor, en función de las obligaciones que les correspondan por su ámbito respecto de la gestión de viaje combinado, del correcto cumplimiento de las obligaciones derivadas del contrato». Esta previsión se ha aplicado de forma casi unánime, con apoyo en la conocida STS de 23 de julio de 2001.
Los motivos acaecidos en el supuesto enjuiciado constituyen incidencias habituales y previsibles para evitarlas, así es previsible un retraso en los aviones, la pérdida de enlaces de los mismos, las esperas por recogida de maletas en los aeropuertos, entre otros.
No ha probado la recurrente que estos acontecimientos excedieran de sus funciones de organización o de ejecución del viaje lo que haría aplicable la exención de responsabilidad, pues a pesar de las diferentes opciones ofrecidas por la demandada (ahora recurrente) a sus clientes respecto a los destinos, itinerarios, precios, hoteles, días y transportes incluyendo en el mismo diferentes compañías, una vez elegido es la agencia la encargada de organizar el viaje.
5.- La Audiencia Provincial de Madrid estima parcialmente el recurso de apelación interpuesto por la parte actora, condenando al mayorista por el daño moral causado a la parte recurrente como consecuencia de la pérdida del equipaje en el viaje combinado contratado con la misma.
Antecedentes de hecho
Demanda presentada por la representación de D. Pablo Jesús y Dª Soledad contra la mercantil «SOLTOUR, S.A.», en la que, tras exponer los hechos que estimaba de interés y alegar los fundamentos jurídicos que consideraba que apoyaban su pretensión, suplicaba que se condenase a la demandada a:
a) Que reembolse a los demandantes el importe total derivado de los gastos ocasionados por adquisición de artículos imprescindibles y transporte, por importe total de CIENTO CUARENTA YUNO COMA TREINTA Y SEIS Euros (141,36 €-).
b) Que reembolse a los demandantes el importe total derivado de los gastos ocasionados por llamadas telefónicas efectuadas desde su móvil particular por importe de CIENTO TREINTA Y NUEVE EUROS (139,00 €).
c) Que pague en concepto de DAÑOS MORALES ocasionados a los demandantes la cantidad, que prudencialmente se ha cuantificado por esta parte DOS MIL CUATROCIENTOS EUROS (2.400 €-), o subsidiariamente la cantidad que prudencialmente estime Su Señoría, conforme a las circunstancias del caso en concepto de daños morales.
d) Todo ello, con expresa condena en costas a la demandada.
El Juzgado de lo Mercantil núm. 1 de Madrid dictó sentencia, con fecha 16 de junio de 2008, por la que se estimó parcialmente la demanda condenando a la demandada a indemnizar a los demandantes con la cantidad de 320,18 euros.
La representación de la parte actora se interpuso recurso de apelación al que se opuso la demandada.
Fundamentos de derecho
La sentencia de primera instancia estima parcialmente la demanda y condena a la demandada a pagar a los demandantes una indemnización de 320,18 euros (141,36 euros en concepto de gastos de adquisición de artículos imprescindibles y transporte; 92,40 euros por gastos en llamadas; y 86,42 euros, se entiende que en concepto de daño moral).
El convenio de Montreal en su artículo 19 declara la responsabilidad del transportista por el daño ocasionado por retrasos en el transporte aéreo de pasajeros, equipaje o carga, salvo si prueba que él y sus dependientes y agentes adoptaron todas las medidas que eran razonablemente necesarias para evitar el daño o que les fue imposible, a uno y a otros, adoptar dichas medidas.
Dicha responsabilidad se limitaba en el artículo 22.2 para el caso de destrucción, pérdida, avería o retraso del equipaje a 1.000 derechos especiales de giro (actualmente 1.131 DGE) por pasajero, límite que comprende todos los daños que pueda haber sufrido el perjudicado sin distinción alguna y, en consecuencia dicho límite comprende tanto los daños materiales como los morales.
No cabe duda de la posibilidad de indemnizar los daños morales y así lo tiene establecido el Tribunal Supremo en numerosas resoluciones (sentencias de 22 de mayo de 1995, 19 de octubre de 1996, 12 de julio de 1999 y 27 de septiembre de 1999), consistiendo la situación básica del daño moral indemnizable en un sufrimiento o padecimiento psíquico, comprendiendo situaciones tales como la impotencia, zozobra, ansiedad, angustia, pesadumbre, temor o presagio de incertidumbre.
El propio Tribunal Supremo ha admitido en su conocida sentencia de 31 de mayo de 2000, que tal doctrina es aplicable a la aflicción producida por un retraso en un transporte aéreo, concretamente a la demora en la salida de un viaje, que entendemos igualmente aplicable al retraso en la entrega del equipaje, si bien no debe confundirse el daño moral con situaciones de mera molestia, aburrimiento, enojo o enfado que suelen originarse como consecuencia de un retraso, siendo indemnizables aquellas situaciones en que se produce una aflicción o perturbación de alguna entidad, como consecuencia de las horas de tensión, incomodidad y molestia producidas por una demora importante, que carece de justificación alguna, criterio seguido, entre otras, por las sentencias de la audiencia Provincial de Pontevedra (sección 6ª) de 25 de abril de 2003 y de Barcelona (sección 17º) de 25 de febrero de 2004.
En el supuesto de autos, concurren los requisitos antes enunciados para apreciar la existencia de un daño moral, en tanto que la demora en la entrega del equipaje es sustancial, cinco días cuando el viaje tenía una duración de nueve días, siendo dicho retraso susceptible de generar un padecimiento psíquico a los actores, por la propia tensión, fácilmente imaginable, sufrida en el mismo aeropuerto y con posterioridad a lo largo de cinco días sin que apareciera su maleta, con la angustia que genera la posibilidad de perder los objetos transportados y la notable incomodidad de tener que estar pendiente de su recuperación.
En todo caso, en realidad no se discute la existencia del daño moral, dado que la sentencia concede una indemnización de 86,42 euros por este concepto sin que haya sido apelada por la parte demandada, sino que la discusión se limita a su cuantificación, pretendiendo los demandantes una indemnización por este concepto de 2.400 euros.
El tribunal considera que la indemnización fijada por la sentencia, 43,21 euros para cada uno de los demandantes, no es suficiente para indemnizar el daño moral padecido por los actores como consecuencia del retraso en la entrega de la maleta estimando más acorde al daño moral sufrido la suma de 200 euros para cada uno de los actores, pues a ambos afectó el retraso, teniendo en cuenta que la demora sólo afectó a una de las maletas, siendo puntualmente entregada la otra con la que viajaban y que no consta que dejaran de efectuar excursión alguna. Tampoco parece que en un centro internacional de turismo como es la localidad de Cancún pueda existir dificultad alguna para comprar ropa y calzado como los adquiridos por los demandantes (chanclas, pantalón corto, bañadores, sombrero de paja, pareo.). En todo caso, resulta manifiestamente excesiva la indemnización solicitada por la parte actora hasta el punto de exceder de los límites antes señalados, sin que se pueda exacerbar el padecimiento psíquico derivado del retraso en la entrega de parte del equipaje hasta convertirse en fuente de un lucro desmedido que supera el coste del viaje, alojamiento y demás prestaciones convenidas que ascendió a 2.385,92 euros.
6- La sentencia de 16 de mayo de 2003 de la Audiencia Provincial de Baleares, Sec. 3ª.nº 285/2003, rec. 191/2003, declara nula por abusiva una clausula que exonera de responsabilidad a la compañía aérea en caso de retraso. La Sala considera que el horario es una parte esencial del contrato y no puede ser modificada por voluntad de una de las partes. Por su parte, el Convenio de Varsovia, respaldado por múltiples sentencias, establece que existe responsabilidad de la compañía en caso de retraso salvo que ésta pueda probar que se adoptaron las medidas necesarias para evitar el daño.
Este mismo tribunal en su sentencia de 18 de febrero de 1998 ya declaró la nulidad de una cláusula idéntica a la de autos, con base en una serie de argumentos que a continuación se reproducen:
«El contrato de transporte obliga al transportista no sólo a lo expresamente pactado, sino también a todas las consecuencias que, según su naturaleza, sean conformes a la buena fe, al uso y a la ley (artículo 1.258 del Código Civil), siendo el cumplimiento de los horarios previstos una obligación esencial expresamente contratada que no puede eludir, salvo casos de fuerza mayor, a su libre voluntad, puesto que el viajero contrata con la compañía, entre otras razones, confiado en su cumplimiento, por mucho que en la indicada cláusula se diga que no forma parte del contrato y que no asume la responsabilidad de garantizar los enlaces, ya que ello supone dejar el cumplimiento del contrato al arbitrio del transportista que veda el artículo 1.256 del Código Civil».
La indicada sentencia se basaba, además, en el artículo 10 de la Ley 26/1984, de 19 de julio, General para la Defensa de los Consumidores y Usuarios y argumentaba que dicho precepto regula las condiciones Generales exigiendo, entre otros requisitos, que se ajusten a la buena fe y al justo equilibrio de las prestaciones a fin de que el contenido obligacional de los contratos suscritos por los consumidores no supongan para éstos una posición inequitativa en la que el equilibrio contractual esté roto dada la desigual posición de poder de los contratantes, declarando expresamente que serán nulas de pleno derecho y se tendrán por no puestas las cláusulas, condiciones o estipulaciones que incumplan los anteriores requisitos; y, por ello, debe mantenerse la nulidad de la cláusula cuestionada por faltar al justo equilibrio de las prestaciones en cuanto el pasajero se ve obligado a pagar el importe anticipado del transporte y el transportista declina toda responsabilidad de su exacto cumplimiento. Se desestima el motivo.».
A las anteriores consideraciones deberá añadirse que el artículo 8.2 de la Ley 7/1998, de 13 de abril de 1998 de Condiciones Generales de la Contratación establece que «en particular, serán nulas las condiciones generales que sean abusivas, cuando el contrato se haya celebrado con un consumidor,…»
En materia de retrasos aéreos rige fundamentalmente el artículo 19 del Convenio de Varsovia de 12 de octubre de 1929 […] que establece que el transportista es responsable del daño causado por el retraso en el transporte aéreo de viajeros, equipajes o mercancías, a no ser, conforme al artículo 20 del mismo Texto Legal, que pruebe que él y sus representantes tomaron todas las medidas necesarias para evitar el daño o que les fue imposible tomarlas.
Ninguno de los mencionados preceptos del Convenio de Varsovia limita la indemnización a los daños materiales, como sostiene el apelante, compartiendo la Sala el parecer del juez de primera instancia de que en el supuesto enjuiciado el resarcimiento debe cubrir también el daño moral por la aflicción o perturbación ocasionada a los actores que, tras más de cuatro horas de tensa espera, no pudieron enlazar con el otro vuelo que debía conducirles a su destino.
En menos de un decenio la jurisprudencia ha pasado de calificar la procedencia de la indemnización por daños morales derivados de incumplimiento contractual como «dudosa» (sentencia del Tribunal Supremo de 16 de diciembre de 1986 ) a la admisión de que «tanto daños morales como daños patrimoniales pueden provenir lo mismo de la culpa contractual como de la culpa extracontractual» y de que «los daños y perjuicios, a cuya indemnización obliga todo incumplimiento contractual culpable, son no solamente los materiales o económicos, en su doble modalidad de daño emergente y lucro cesante (artículo 1106 del Código Civil EDL 1889/1 ), sino también los daños morales que directamente se deriven de aquél» (sentencia del Tribunal Supremo de 11 de noviembre de 1997 EDJ 1997/9811 ).
7- La Sentencia de 17 de marzo de 2011 del Juzgado de lo Mercantil de Barcelona, nº autos 33/2011, determinó que la clausula contractual en virtud de la cual Ryanair imponía a un pasajero, español menor de 14 años acompañado de sus padres en un vuelo nacional, que se identificase con el DNI o pasaporte, no admitiendo como válido el libro de familia, era nula de pleno derecho por contravenir lo dispuesto en el Plan Nacional de Seguridad Aérea.
En primer lugar, por determinar ante qué tipo de contrato de transporte aéreo nos encontramos, si nacional, comunitario o internacional, a fin de determinar la normativa a aplicar y, muy especialmente, en materia de seguridad aérea. Lo determinante a tal efecto no es la matrícula de la aeronave, tal como parece pretender la parte demandada sino el itinerario del vuelo contratado. Así, en un caso como el que ahora nos ocupa, en que el vuelo se desarrolla íntegramente entre dos aeropuertos españoles y sin escalas en aeropuertos situados fuera del territorio nacional, debemos concluir que se trata de un vuelo nacional.
[…] En España, la Dirección General de la Aviación Civil, organismo competente en la materia y dependiente del Ministerio de Fomento, a fin de dar cumpliendo a los compromisos comunitarios antes indicados, elaboró dicho Plan Nacional de Seguridad Aérea (PNS), cuya última edición entró en vigor el 1 de enero de 2010. Según dispone su art. 4.1.2, relativo a los documentos válidos para identificar a los pasajeros, dispone que en los vuelos nacionales, los niños menores de 14 años, siempre que vayan acompañados de sus padres, no es necesario que lleven el DNI pasaporte bastando a tales efectos el certificado expedido por el Registro Civil, el Libro de familia o bien, que el menor esté incluido en el pasaporte de alguno de los progenitores con el que viaja. Cosa distinta, sería si el menor viajara solo o bien en un vuelo con destino o escala en otro país del Espacio Schengen o en un vuelo internacional, en cuyo caso, sí sería necesaria tal documentación oficial.
Llegados a este punto, cabe preguntarnos: ¿Qué papel cumplen entonces las compañías aéreas en materia de seguridad?; ¿Están legitimadas para establecer requisitos adicionales diferentes al PNS o regular la materia?
En cuanto a la primera de las preguntas, la respuesta es que las compañías de transporte aéreo se limitan a velar por el cumplimiento del PNS, de ejecutarlo exigiendo a los pasajeros en los mostradores de facturación o en las puertas de embarque que se identifiquen mediante alguno de los documentos que el PNS entienden como válidos a tal efecto a fin de verificar si la identidad de la persona que aparece en el billete o en la tarjeta de embarque coincide con la que persona que consta en el citado documento, pero nada más.
En cuanto a la segunda pregunta, la respuesta no es otra que en sentido negativo, pues el PNS no es una norma de mínimos ni de carácter dispositiva, tal como sostiene la parte demandada, sino de obligado cumplimiento para todos los operadores que intervienen en el tráfico aéreo. Por tanto, las compañías aéreas no pueden exigir a través de su normativa interna propia, ni más ni menos requisitos que los que recoge el PNS.
¿No encuentras lo que buscas?
¿Alguna duda?
A veces no es fácil saber si tienes derecho a reclamar o cómo iniciar tu reclamación. Contacta con nosotros para resolver tus dudas.
Descarga nuestra APP
Hazte con la APP “Reclama” y mantén tus derechos como consumidora o consumidor siempre a mano.
¡Entérate de todo!
Síguenos en Redes Sociales para estar al tanto de las últimas noticias sobre los derechos de las personas consumidoras.







