Redes sociales
Inicio > Sectores de consumo > Redes sociales
En esta página puedes encontrar información sobre tus derechos como usuario de las redes sociales, así como las diferentes formas que existen de iniciar tu reclamación.
Preguntas frecuentes
¿Qué son los derechos ARCO?
Son los derechos que tienen todos los consumidores para el Acceso, Rectificación, Cancelación y Oposición de sus datos personales. Para ejercitar cualquiera de ellos debes dirigirte que te indique el titular del fichero (la red social).
¿Cómo puedo reclamar por mis derechos ARCO?
En primer lugar deberás dirigirse al titular del fichero. Si no logras ejercitar tus derechos ARCO frente a éste, dirige una reclamación a la Agencia Española de Protección de Datos. Si dispones de un certificado electrónico de firma reconocida puedes interponer tu reclamación en sede electrónica. Si no, puedes descargar el modelo de reclamación o denuncia (www.agdp.es) y presentarlo por correo ordinario.
¿Cuál es la edad mínima para acceder a una red social?
No existen edades mínimas legales para registrarse en una red social. Sin embargo, las empresas que las gestionan han establecido el límite en los 14 años de edad. Para estos casos la legislación española obliga a que el tratamiento de los datos de los menores de 14 años se realice con el consentimiento de sus padres o tutores para la creación de un perfil.
¿A quién pertenecen mis datos personales?
Dependerá de la red social en la que nos hayamos registrado. Aunque los datos personales son intransferibles, es posible realizar cesiones parciales de los mismos. Antes de crear un perfil en una red social, debemos leer atentamente las Condiciones Generales de Uso y el apartado relativo al Tratamiento de Datos Personales, en el que suele incluirse la cesión parcial de estos datos a la propia red.
Un contacto ha subido fotos mías y ahora quiero que desaparezcan, ¿qué puedo hacer?
Comunica con la persona que ha subido esas fotos que no deseas aparecer en ellas. Si no logras que las retire, ponte en contacto con el administrador de la red social y denuncia que otro usuario está haciendo un uso ilícito de tu imagen sin tu consentimiento. Si no consigues que esa foto sea eliminada podrás dirigirte a la AEPD. En casos de especial gravedad, podrá interponerse denuncia ante los Cuerpos y Fuerzas de Seguridad del Estado.
Quiero subir fotos en las que salen otras personas, ¿qué precauciones debo tomar?
Recuerda siempre pedir permiso a cada una de las personas que aparezcan en la foto. Si alguien no quiere que esa foto sea publicada puedes eliminar su imagen con programas de retoque o recorte fotográfico o abstenerte de subirla.
En cualquier caso, el hecho de que dicha persona no esté «etiquetada» no es suficiente para mantener esa foto en la red. El derecho a la propia imagen es un derecho fundamental que permite a su titular decidir cuándo y cómo se usan su imagen y voz.
¿Cómo puedo cancelar mis datos?
En las Condiciones Generales de Uso de cada red social te indicarán como puedes cancelar los datos personales que en su día introdujiste para registrarte. Por lo general, bastará con una fotocopia del DNI y un escrito solicitando la cancelación.
Me han hackeado mi cuenta personal, ¿qué puedo hacer?
Las redes sociales tienen mecanismos previstos para restablecer una nueva contraseña para el usuario y para recuperación de cuenta. En determinados casos te solicitarán datos de carácter personal o copia de tu DNI para corroborar tu identidad y titularidad la cuenta.
¿Quién puede tener acceso a los contenidos de mi perfil?
Todas aquellas personas a quienes autorices. Las cuentas en redes sociales tienen unas características de privacidad que nos permiten configurar nuestro perfil, haciéndolo más o menos accesible a quienes nosotros decidamos. Se aconseja siempre que los contenidos de nuestros perfiles queden limitados a nuestras personas más cercanas.
Estoy sufriendo el acoso de un usuario en la red, ¿qué puedo hacer?
El ciberbulling o ciberacoso es un hecho constitutivo de delito. Debes bloquear al usuario que te esté acosando o molestando y ponerte en contacto con el administrador de la red social, haciéndole saber la situación que sufres. Igualmente, debes denunciar este hecho ante el Grupo de Delitos Telemáticos de la Guardia Civil. Puedes contactar con ellos a través de Internet en https://www.gdt.guardiacivil.es, en su dirección de correo electrónico https://www.gdt.guardiacivil.es/webgdt/colabora.php, en el teléfono 91 514 64 00, o en la dirección postal Calle Guzmán el Bueno, 110, 28003, Madrid.
Uso las redes sociales para expresar mis opiniones, ¿existe algún límite?
El derecho fundamental a la libertad de expresión es tan importante como el derecho fundamental al honor, pero recuerda que la libertad de una persona termina donde empieza la de otra. Cuando expresamos nuestras opiniones sobre otras personas debemos de ser cuidadosos con aquellos comentarios que puedan ser inciertos, ofensivos o humillantes, pues corremos el riesgo de enfrentarnos a una denuncia por puede vulnerarse del derecho al honor del ofendido.
¿Puedo publicar en mi perfil cualquier material disponible en la red?
Sí, pero recuerda que cada persona es propietaria de su propia obra, ya sea una frase, una canción, una foto o dibujo o un vídeo. Algunas de estas obras, incluso, tendrán registrados derechos de propiedad intelectual (o copyright) que deben ser respetados, pues de lo contrario su titular podrá exigirnos judicialmente su cumplimiento. Cuando compartas cualquier información que no sea tuya recuerda siempre solicitar permiso a su propietario e identificar la fuente de donde procede, es decir, dar a conocer quién es su autor o en que página web lo has encontrado.
¿Pueden otros usuarios hacer uso del material que publico en mi perfil?
Sí, especialmente si ese material que publicas no es tuyo, sino que procede de otras personas. Cuando subamos a nuestro perfil fotografías, dibujos o poesías, por ejemplo, que son de creación propia, tenemos un derecho de propiedad intelectual sobre estas obras. Si el resto de usuarios quiere hacer uso de ellas tendrían que solicitarnos permiso o nombrarnos como los autores o creadores de las mismas, salvo que se trate de trabajos y artículos sobre temas de actualidad difundidos por medios de comunicación social.
No obstante, lee detenidamente las Condiciones Generales de Uso, pues es posible que al crear tu perfil aceptes una cesión de los derechos de propiedad intelectual a favor de la red social, por lo que, legalmente, todo aquel material propio que publiques no te pertenezca a ti sino a la plataforma, pudiendo disponer de ellos como prefiera.
Información general
Las redes sociales en Internet forman plataformas de interacción social entre personas, grupos, empresas e instituciones que se relacionan a través de internet. Estos grupos comparten intereses comunes, mantienen el contacto con otras personas, comparten impresiones y gustos, opiniones, archivos, noticias y cualquier aspecto presente en cualquier relación social directa, lo que hace de ellas el medio idóneo para que los usuarios hablen entre sí, se relacionen, y extiendan también esas relaciones a las empresas y marcas y establezcan un diálogo claro y directo.
Pero las redes sociales también implican algunos riesgos si no son utilizadas adecuadamente, por eso es importante que los usuarios sepan cómo hacer uso de ellas y cómo preservar y hacer valer sus derechos.
Cuando accedemos a una red social debemos informarnos de si el tratamiento de los datos se va a realizar en España o en un Estado diferente, ya que la regulación de datos personales y la competencia de las autoridades varían de un país a otro. No obstante, si la red social ofrece servicio directo en España (web en español, dominio .es, etc.) se regirá por la normativa española y europea.
Mis derechos
Derechos ARCO
Son los derechos reconocidos por la legislación vigente en materia de protección de datos (Ley Orgánica 15/1999). ARCO es el acrónimo de Acceso, Rectificación, Cancelación y Oposición de los datos personales.
Se tratan de derechos personalísimos, lo que significa que sólo su legítimo titular puede hacer uso de los mismos ante cada uno de los responsables/titulares de los ficheros.
Derecho de Acceso
Es el derecho a consultar los datos personales que sobre uno mismo ha recogido el titular de un fichero.
Para ejercitarlo hay que dirigirse al responsable del mismo, utilizando cualquier medio que permita acreditar la recepción de la solicitud, acompañando copia del D.N.I. e indicando el fichero o ficheros a consultar.
La solicitud debe ser atendida en el plazo de un mes desde que la solicitud se haya recibido. Si pasado este tiempo no ha sido atendida adecuadamente, puede reclamarse ante la Agencia Española de Protección de Datos, adjuntando una copia de la solicitud cursada y, en su caso, de la contestación recibida.
Derecho de Rectificación
Si nuestros datos personales constan de manera erronea en un fichero y quiere subsanarse ese error, podrá dirigirse un escrito de rectificación al responsable del fichero de la entidad de que se trate, utilizando cualquier medio que permita acreditar el envío y la recogida de la solicitud, acompañando copia del D.N.I..
Si en el plazo de 10 días no se ha recibido contestación o ésta es insatisfactoria, podrá reclamarse ante la Agencia Española de Protección de Datos, acompañando la documentación acreditativa de haber solicitado la rectificación de datos ante el titular del fichero.
Derecho de Cancelación
Si queremos que desaparezcan nuestros datos personales de un fichero, podremos dirigirnos por escrito al responsable del fichero, utilizando cualquier medio que permita acreditar el envío, acompañando copia del D.N.I., solicitando la cancelación de nuestros datos
El responsable del fiche deberá atender esta solicitud en el plazo de 10 días, transcurrido dicho plazo podrá reclamar ante la Agencia Española de Protección de Datos, acompañando la documentación acreditativa de haber solicitado la cancelación de datos ante el titular del fichero.
- Excepciones:
El responsable del fichero podrá mantener los datos personales:
- Si tenemos un contrato con una entidad; esta deberá conservar los datos mientras continúe la relación contractual.
- Si nuestros datos están recogidos en un fichero de solvencia patrimonial, no podremos ejercer nuestro derecho de cancelación si dicha deuda es cierta, vencida, exigible o no han transcurrido seis años desde que debió pagarse.
La cancelación dará lugar al bloqueo de los datos, conservándose únicamente a disposición de las Administraciones públicas, Jueces y Tribunales, para la atención de las posibles responsabilidades nacidas del tratamiento, durante el plazo de prescripción de éstas. Cumplido el citado plazo deberá procederse a la supresión.
Derecho de Oposición
Es el derecho, reconocido al titular de los datos personales, a dirigirse al responsable del fichero que contiene sus datos y exigirle la cesación en el uso de los mismos.
El derecho de oposición sólo puede emplearse en casos muy determinados:
- Cuando se está realizando un uso de datos personales sin consentimiento del titular de los mismos;
- Cuando los datos personales están siendo empleados con fines publicitarios o comerciales, y
- Cuando el tratamiento tenga como finalidad adoptar una decisión que se refiere al titular de los datos, y esté tomada bajo una utilización automatizada de los mismos.
Derecho a la intimidad
El derecho a la intimidad tiene por objeto la protección de la esfera más íntima de la persona. Se trata de un ámbito de libertad privada que recoge las acciones, hechos, conversaciones, comunicaciones y datos de una persona tanto en su vida individual como familiar.
Nadie puede desvelar información íntima de otra persona sin su consentimiento. En las redes sociales, la intromisión en la vida íntima de una persona puede darse por la publicación de fotos o vídeos en situaciones de la vida privada de esa persona o mediante comentarios que revelen aspectos íntimos que no desea compartir.
Derecho a la propiedad intelectual
Cuando una persona realiza una fotografía, un vídeo o una obra y la publica en una red social, está creando una obra personal protegida por los derechos de propiedad intelectual; esto significa que nadie puede apropiarse de esa obra ni hacer uso de ella si no existe consentimiento expreso.
Cuando publicamos algo en una red social, normalmente estamos cediendo el uso de esa obra. En las «Condiciones de uso», cada red social deberá informar al usuario sobre los términos en los que se produce esa cesión y el uso que podría hacerse de la misma.
Cuando compartimos una obra de otra persona, debemos asegurarnos de que esa persona quiere que se compartan sus archivos, y las condiciones bajo las que permite que se comparta. El hecho de que esa persona lo haya publicado en su perfil personal no significa que el resto de usuarios de la red social tenga derecho a continuar con su difusión.
Derecho a la propia imagen
Las personas tienen derecho a captar, reproducir y publicar su propia imagen, de la misma manera que tienen derecho a impedir que otras personas, sin su consentimiento y salvo determinadas circunstancias, capten, publiquen o usen dichas imágenes.
El derecho a la propia imagen no sólo se refiere a las fotografías, sino también al vídeo y a la voz.
No es posible renunciar al derecho a la propia imagen, pero sí es posible cederlo en determinados ámbitos y con unas delimitaciones concretas.
Antes de registrarnos en una red social, debemos leer detenidamente las condiciones de uso y su política de privacidad, donde se nos informará de cuál será el tratamiento que recibirán las fotos y vídeos en los que aparezcamos (por ejemplo, cesiones de imágenes con fines comerciales) y qué acciones podemos adoptar para defendernos.
Igual que nosotros somos titulares de este derecho, también lo son el resto de usuarios. Esto significa que debemos respetar la imagen de las personas que aparecen con nosotros en fotos o vídeos, y pedir su consentimiento antes de compartir imágenes o hacerlas públicas, especialmente si se hace a través de redes sociales o internet.
Derecho al olvido
El derecho al olvido es el derecho de una persona a exigir a un motor de búsqueda que elimine, de los resultados de ésta, los datos que puedan aparecer sobre uno mismo. Toda vez que esos datos son información que con tiene otra página, no el propio buscador, que indexa dicha información, también podremos pedir la supresión de la misma a la página web que los contiene.
Según la Sentencia del Tribunal de Justicia de la Unión Europea en el caso Google:
«[…] en el supuesto en el que se aprecie, […], que la inclusión en la lista de resultados obtenida como consecuencia de una búsqueda efectuada a partir de su nombre, de vínculos a páginas web, publicadas legalmente por terceros y que contienen datos e información verídicos relativos a su persona, es, […], es inadecuada, no es pertinente, o ya no lo es, o es excesiva en relación con los fines del tratamiento en cuestión realizado por el motor de búsqueda, la información y los vínculos de dicha lista de que se trate deben eliminarse.»
Sentencia del Tribunal de Justicia (Gran Sala), de 13 de mayo de 2014 (* ), en el asunto C‑131/12
Cómo Reclamar
Cómo reclamar
-
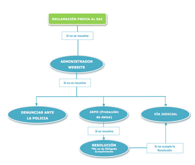
Cuando tenemos algún problema en una red social es importante que sepamos distinguir las distintas situaciones que pueden dar lugar a una vulneración de nuestros derechos para así poder reclamar a quien corresponda.
Cuando los incidentes se den por la actuación de otros usuarios, como puede ser que utilicen material de producción propia y sobre el que existan derechos de propiedad intelectual, o utilicen o publiquen imágenes o vídeos en los que aparezcamos nosotros y para los cuales no se nos ha pedido permiso, debemos dirigirnos primeramente a ese usuario y solicitarle que cese en su actuación.
Si tras la petición el comportamiento persiste, debemos denunciar ante el administrador de la red social. Para ello, cada plataforma dispone de sus propios mecanismos de denuncia.
Las redes sociales son responsables de sus propios ficheros de protección de datos, por lo que los datos que introduzcamos en ella deberán atender a un tratamiento de datos adecuado a la Ley. Si después de ejercer tus derechos ARCO tu solicitud ha quedado insatisfechamente resuelta, puedes dirigirte directamente a la Agencia Española de Protección de Datos para presentar denuncia o reclamación.
Si consideras que alguna actuación ha podido ser constitutiva de delito, ponte en contacto el Grupo de Delitos Telemáticos de la Guardia Civil o la Brigada de Investigación Tecnológica de la Policía Nacional.
– En caso de compras o contratación de servicios online el consumidor podrá reclamar a través del Sistema Alternativo de Resolución de Conflictos creado por la Comisión Europea. Para hacer uso de este sistema tendrá que acceder a esta web de la Comisión.
A través de este sistema usted redactará la reclamación que será enviada a la entidad reclamada. A partir de ahí ambas partes tendrán 30 días para ponerse de acuerdo sobre qué organismo resolverá su controversia. Una vez acordado se le remitirá reclamación para que resuelva sobre la misma.
– Cuando la demanda tenga carácter transfronterizo, es decir, una de las partes (consumidor/demandante o empresa/demandada) esté domiciliada o tenga su residencia habitual en un Estado miembro distinto de aquel al que pertenezca el juzgado donde se deba interponer la demanda, el consumidor podrá hacerlo sin necesidad de estar asistido por abogado ni procurador si la cantidad no supera los 5.000 euros. Además, dicho procedimiento contempla unos plazos breves para la emisión de la sentencia.
Desde los siguientes enlaces puedes descargar los formularios necesarios para realizar algunas de tus reclamaciones:
MODELO I.- Reclamación extrajudicial
MODELO II.- Escrito de reclamación ante la Agencia Española de Protección de Datos
MODELO III. – Solicitud de arbitraje de consumo
MODELO IV.- Modelo de demanda de juicio verbal inferior a 2.000 Euros
Glosario
AEPD
Son las siglas de la Agencia Española de Protección de Datos. La AEPD es un ente de Derecho Público, independiente de las Administraciones Públicas del Estado, cuya función es velar por el cumplimiento de la legislación sobre protección de datos y controlar su aplicación, en especial en lo que se refiere a los derechos de información, acceso, rectificación, oposición y cancelación de datos.
ARCO
Son las siglas de los derechos que tienen todos los consumidores para el Acceso, Rectificación, Cancelación y Oposición de sus datos personales. Para ejercitar cualquiera de ellos debe dirigirse a la dirección que le indique el titular del fichero (la red social).
Ciberbulling
El ciberbulling o ciberacoso es una práctica que consiste en el uso de información electrónica o medios electrónicos de comunicación para acosar a un individuo mediante ataques personales o chantajes. El ciberbulling puede ser constitutivo de un delito penal.
Consentimiento
Es la aceptación prestada a terceros para que hagan uso de nuestros datos personales o imagen con los límites en que dicho consentimiento se haya prestado. Los menores de edad no pueden prestar consentimiento libremente, sino que es necesaria una autorización expresa de los padres.
DNI-e.
El Documento Nacional de Identidad electrónico es el documento que acredita física y digitalmente la identidad personal de su titular y permite la firma electrónica de documentos.
Etiquetar
En las redes sociales se emplea el término «etiquetar» para identificar públicamente a otras personas por el nombre real o ficticio que utilizan en la red.
Firma electrónica
Es el conjunto de datos en forma electrónica que pueden ser utilizados como medio de identificación personal.
Firma electrónica reconocida
Firma electrónica avanzada basada en un certificado reconocido y generado mediante un dispositivo seguro de creación de firma.
Hacker/hackeado
Un hacker es un pirata informático. Es alguien que utiliza los datos personales o los contenidos relacionados con la informática (software, vídeo, canciones, etc.) sin permiso del titular. Ser hackeado es ser víctima de un ataque o uso no autorizado de nuestros datos personales o contenidos informáticos sobre los que tenemos un título legítimo de propiedad, o sufrir una suplantación de identidad electrónica (esto es, alguien crea un perfil con nuestro nombre o hace uso de nuestro perfil sin nuestro consentimiento e interactúa con otros usuarios haciéndose pasar por nosotros).
Red social
Página web en la que los internautas intercambian información personal y contenidos multimedia de modo que crean una comunidad de amigos virtual e interactiva.
Perfil de privacidad
Las redes sociales nos permiten configurar en nuestra propia cuenta diferentes niveles de seguridad y privacidad frente a otros usuarios. Es recomendable configurar el nivel más alto de privacidad, que es aquel que sólo dará acceso a nuestra información personal a aquellas personas a las que nosotros designemos expresamente.
Tratamiento de datos personales
Es cualquier operación que suponga la recogida, grabación, conservación, elaboración, modificación, consulta, utilización, cancelación, bloqueo o supresión, así como la cesión de datos que resulten de comunicaciones, consultas, interconexiones o transferencias.
Normativa
Ver normativa
- Ley Orgánica 15/1999, de 13 de diciembre, de Protección de Datos de Carácter Personal.
- Real Decreto 428/1993, de 26 de marzo, por el que se aprueba el Estatuto de la Agencia de Protección de Datos.
- Real Decreto Legislativo 1/2007, de 16 de noviembre, por el que se aprueba el texto refundido de la Ley General para la Defensa de los Consumidores y Usuarios y otras leyes complementarias.
Jurisprudencia
Auto de la Audiencia Nacional, Sala de lo Contencioso-Administrativo, Sección 1, de 27 de febrero de 2012.
La Audiencia Nacional entra a conocer sobre la política de privacidad de la empresa Google.
El proceso comienza cuando un consumidor, al teclear su nombre en Google, encuentra una noticia sobre él que publicada en un periódico en 2009. Considerando que esa noticia carece ya de relevancia decidió ejercitar su derecho de cancelación de datos personales.
A este intento le siguió todo un largo proceso burocrático que terminó en la Audiencia Nacional, declarando ésta que ante el desconocimiento de cómo debía interpretarse correctamente la Directiva 95/46/CE y, consiguientemente la normativa española de protección de datos, planteó al Tribunal de Justicia de las Comunidades Europeas una cuestión prejudicial de interpretación.
Este proceso aun no ha concluido, pero demuestra las complicaciones con que los usuarios de Internet pueden encontrarse cuando quieren proteger su intimidad.
¿No encuentras lo que buscas?
¿Alguna duda?
A veces no es fácil saber si tienes derecho a reclamar o cómo iniciar tu reclamación. Contacta con nosotros para resolver tus dudas.
Descarga nuestra APP
Hazte con la APP “Reclama” y mantén tus derechos como consumidora o consumidor siempre a mano.
¡Entérate de todo!
Síguenos en Redes Sociales para estar al tanto de las últimas noticias sobre los derechos de las personas consumidoras.







